公司介绍
信息公开
INFORMATION
公司介绍
信息公开
公告信息
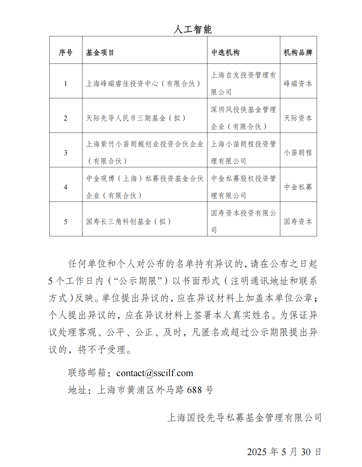
上海三大先导产业母基金第二批基金管理机构 公开遴选结果公示
2025-05-30
字号:
大
中
小